40元游桂林4天3晚,儿子报警,母亲却表示儿子不正常,官方通报!



视频显示,该网友告诉母亲这是个诱导消费的旅游骗局,甚至报警希望能够劝退母亲。民警询问旅行社名字,该网友母亲称名字和地址都不知道,群主“小太阳”没有告诉自己,“她说你要怕就别走,你要不怕就跟我们走。没事的!”

该网友母亲还解释,旅行团这么便宜是因为有“国家补贴”,自己能够进群是被其他阿姨拉进去的,“40元钱我们承认是少啊,但是国家补贴一年只有一次。不会上当受骗的,我们想买就买,不想买就不买。”警方多次提醒不要上当,该网友母亲反复表示没事,还称儿子“有点不正常”。

而在母亲出发当天,该网友也前往坐车地点,询问司机是哪家旅行社,司机称不知道是哪个旅行团,自己只负责送到码头。几近阻拦无果,母亲还是坐车离开。

该网友随后碰到自称是群主“小太阳”的一名女性。该女性称母亲有姐妹与其作伴,没有强制消费,“比如说去听课啊,你不买东西没关系,但是购物店呢,他是按人头返钱给那个旅行社,要不旅行社哪有钱支撑你们去啊。”


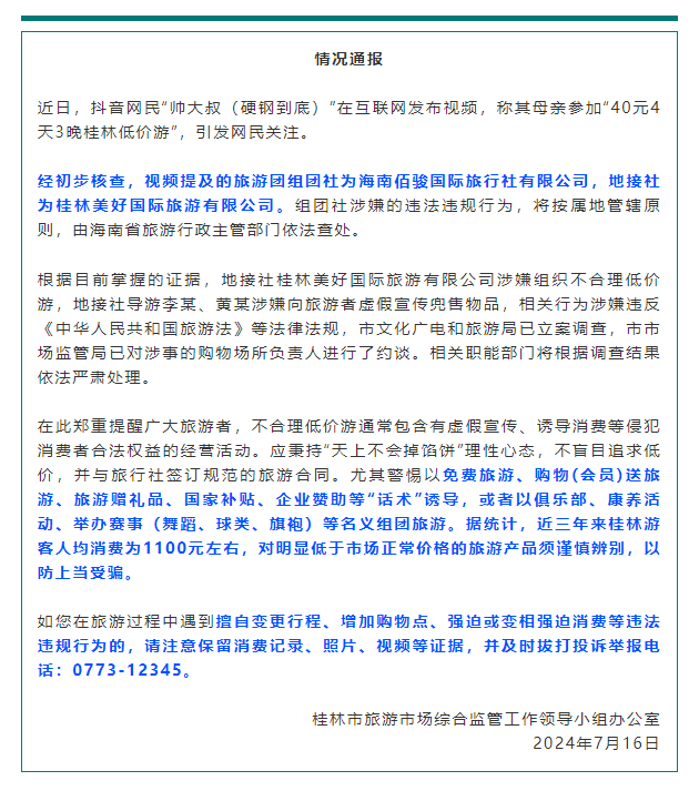
7月16日,桂林市旅游市场综合监管工作领导小组办公室发布情况通报。

日常生活中,当我们的消费权益受到侵害、投诉无门时该怎么办?您可以在微信小程序搜索消费保投诉哦,您只需要在线填写您的投诉内容,审核通过后,消费保会有专员为您协调处理。
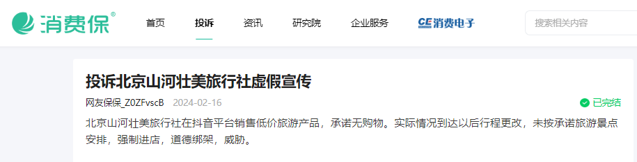
在消费保平台,也收到大量消费者投诉“购物旅游团”。





不合理低价游通常包含有虚假宣传、诱导消费等侵犯消费者合法权益的经营活动。应秉持“天上不会掉馅饼”理性心态,不盲目追求低价,并与旅行社签订规范的旅游合同。尤其警惕以免费旅游、购物(会员)送旅游、旅游赠礼品、国家补贴、企业赞助等“话术”诱导,或者以俱乐部、康养活动、举办赛事(舞蹈、球类、旗袍)等名义组团旅游。据统计,近三年来桂林游客人均消费为1100元左右,对明显低于市场正常价格的旅游产品须谨慎辨别,以防上当受骗。
如您在旅游过程中遇到擅自变更行程、增加购物点、强迫或变相强迫消费等违法违规行为的,请注意保留消费记录、照片、视频等证据,并及时拔打当地投诉举报电话。

您怎么看?
有消费纠纷怎么办?
1、搜索小程序【消费保投诉】投诉
2、点击消费保微信号底部菜单-我要投诉
3、点击消费保微信号底部菜单-我要投诉-法律服务
4、百度搜索【消费保投诉】官网-我要投诉,进行投诉
