淘宝模仿拼多多?将支持“仅退款”网友炸锅

近日,#淘宝将支持“仅退款”话题冲上热搜第一引发热议!


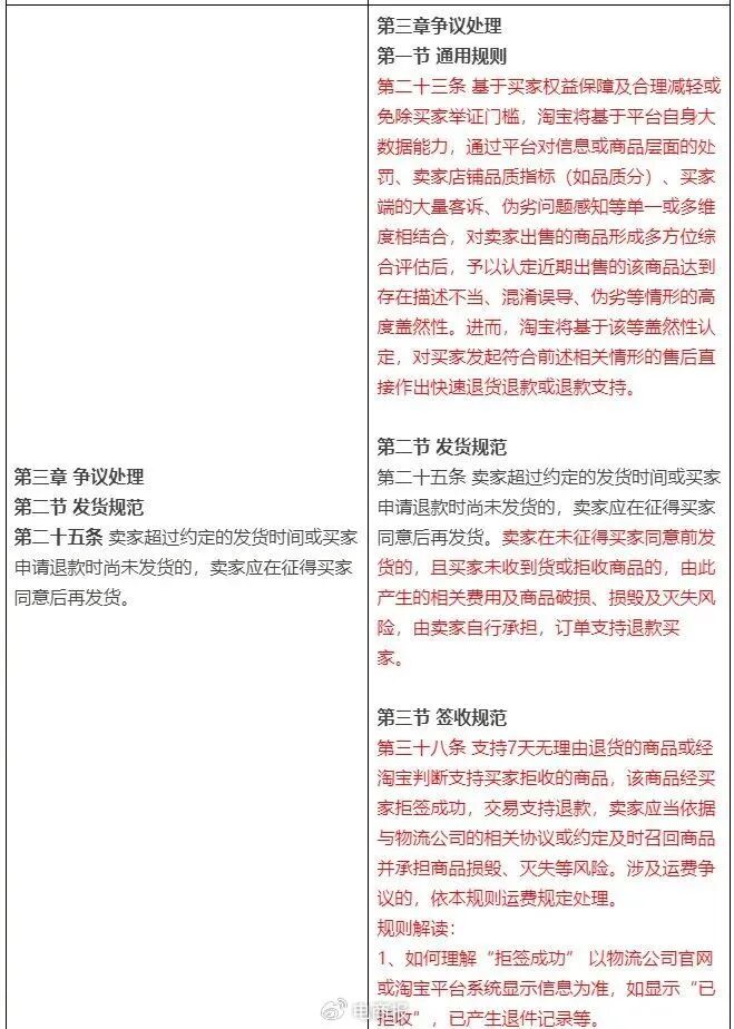
近日淘宝发布了关于变更《淘宝平台争议处理规则》的公示通知,其中新增了淘宝基于平台自身大数据能力,识别多维度结合,对于买家发起符合相关情形的售后,做出快速退款或退货退款的规定。

图源:淘宝规则中心

具体来说,基于买家权益保障及合理减轻或免除买家举证门槛,淘宝将基于平台自身大数据能力,通过平台对信息或商品层面的处罚、卖家店铺品质指标(如品质分)、买家端的大量客诉、伪劣问题感知等单一或多维度相结合,对卖家出售的商品形成多方位综合评估后,予以认定近期出售的该商品达到存在描述不当、混淆误导、伪劣等情形的高度盖然性。
之后,淘宝将基于该等盖然性认定,对买家发起符合前述相关情形的售后直接作出快速退货退款或退款支持。也意味着差评或者违规情况过多卖家一旦被投诉,会被平台直接判定退货退款或仅退款。

这一规定被外界解读为跟随拼多多步伐,所做出的改变措施,不过据了解,淘宝并非一味的模仿,而是在“仅退款”的基础上做出相应调整。淘宝规则有一定机制设计,会结合商品质量信息和消费者诚信模型,综合数据判定商品质量存在问题不适宜退货,高信用度用户支持快速退款。
淘宝此次“仅退款”新规会根据卖家的实际经营行为做出判断,从而决定对于买家的快速退货退款或退款请求是否支持,可以说为卖家变相规避了“羊毛党”行为,另外为商家提供的快捷申诉通道,30天期内的所有订单商家都可以提起申诉。

除此之外,淘宝还针对发货进行了调整规范,卖家在未经买家允许的情况下,延迟发货、强制发货,由此产生的相关费用及商品破损、损毁及灭失风险,由卖家自行承担,系统都支持买家“仅退款”。
同时,支持“7天无理由退货”的商品或经淘宝判断支持买家拒收的商品,淘宝支持买家拒签后申请退款。
有网友晒出淘宝订单截图,从发起申请到退款,只给20秒的时间,完全不给商家拦截的时间,平台秒退。

图源:卢松松公众号

您怎么看?

《反不正当竞争法》颁布实施30周年全国知识竞赛已经开启啦啦啦!好多小伙伴已经领奖了,快来挑战!
有消费纠纷怎么办?
1、搜索小程序【消费保投诉】投诉
2、点击消费保微信号底部菜单-我要投诉
3、百度搜索【消费保投诉】官网-我要投诉,进行投诉

淘宝支持仅退款也没有真退款,一直以商家保障金不足为名拖延处理,现在商家关店了,我的货也没收到退款也没收到,消费保两个月了也没推动进展,真的是电商欺客到猖獗!消费者权益无法保障
网购平台现在确实差劲
各大平台内卷,怪不得亚马逊退出中国市场
淘宝假货真卖“爱步1000元的鞋里面妥妥的纸粘货,不退不换有法想去。比着卷